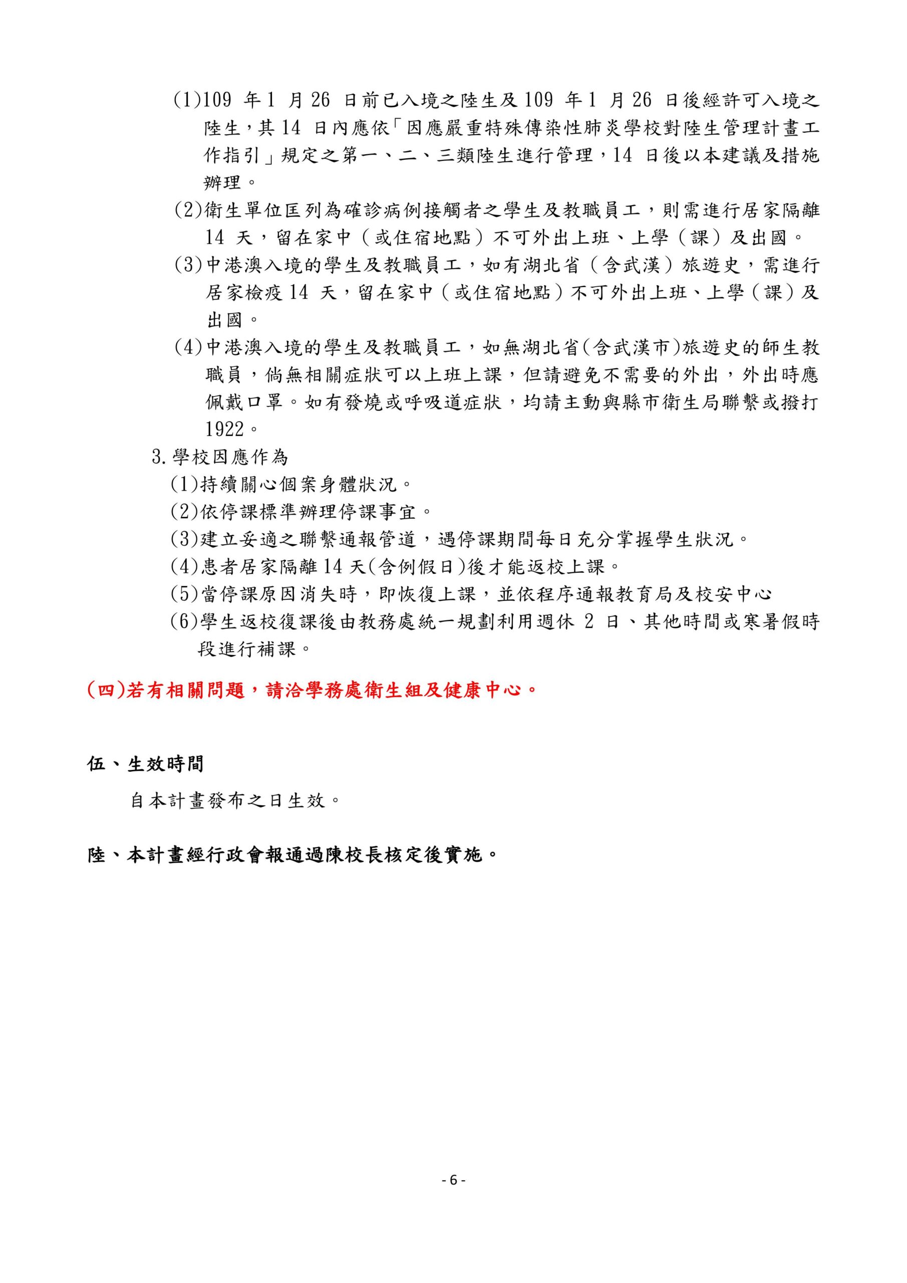
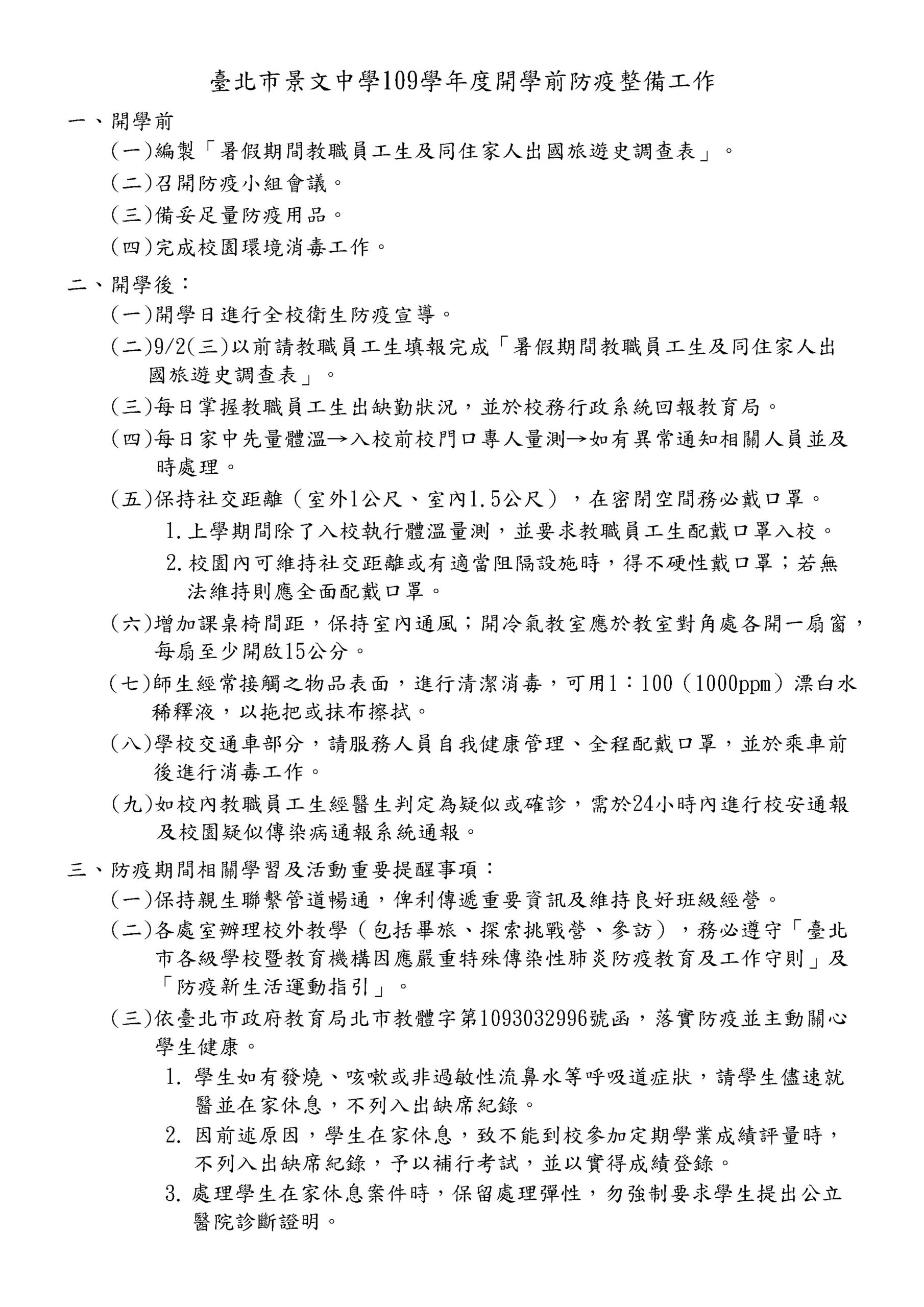
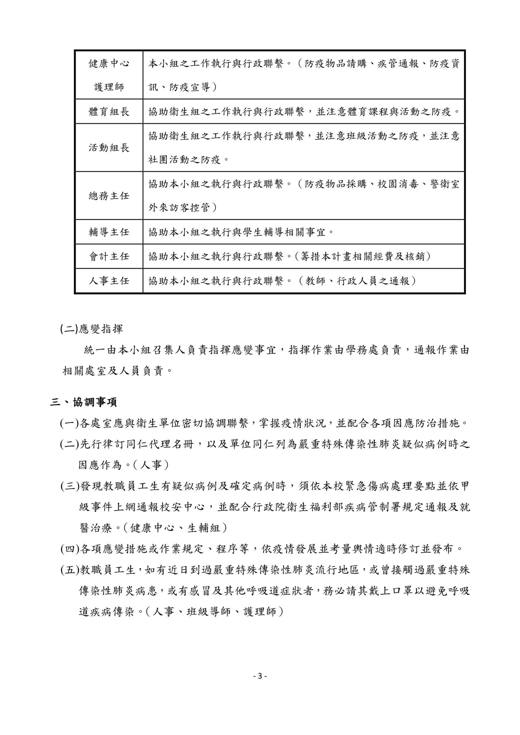
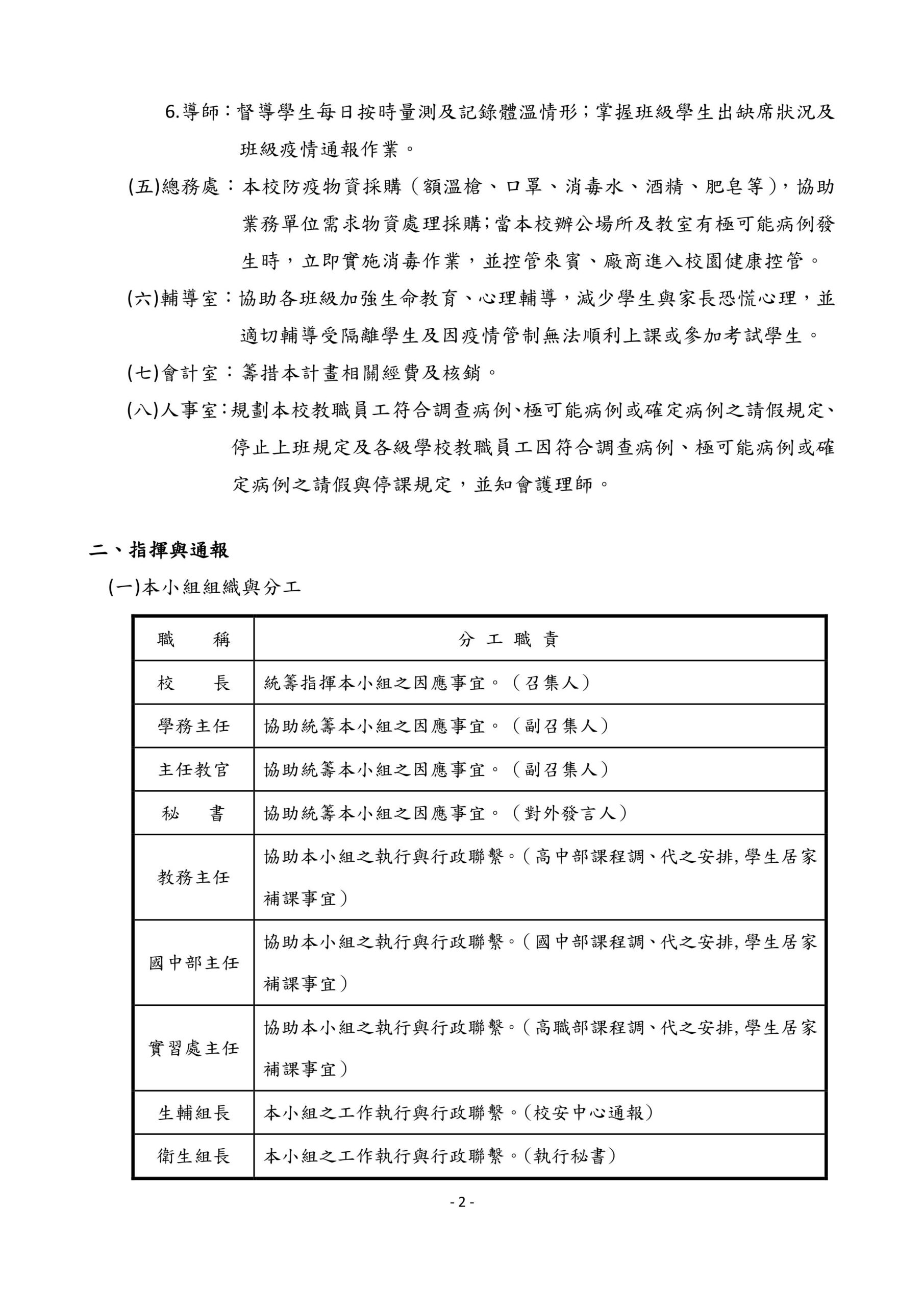
防疫專區 防疫整備工作 防疫文宣 防疫小組 停課不停學 防疫整備工作 EPIDEMIC PREVENTION PREPARATION WORK 防疫文宣 EPIDEMIC PREVENTION PUBLICITY 相關圖片 指揮中心快訊 口罩的使用 疫情最新資訊 管理機制 提醒民眾 漂白水濃度 具感染風險民眾追蹤管理機制 防疫怎麼做 防疫小組 EPIDEMIC PREVENTION TEAM 停課不停學 SUSPENSION OF CLASSES WITHOUT SUSPENSION OF LEARNING