臺北市私立景文高級中學場地借用辦法
臺北市私立景文高級中學場地借用辦法
112年8月21日修訂
一、借用範圍:演藝廳、階梯教室、普通教室、電腦教室、機艙教室、寵物教室、家政教室、活動中心及籃排球場等。
二、借用時間:
(一)平日、週六、日:上午八時至下午五時。
(二)寒、暑假:比照週六、日辦理。
三、使用原則:
場地僅提供一般民眾、機關、團體從事各種有益身心健康之休閒活動及社教文化活動為原則。如有下列情形之一者,不予同意使用;已同意者,即予終止使用。其所繳費用不予退還:
(一)違反國家政策或法令者。
(二)違反公共秩序及善良風俗者。
(三)有營業行為者。
(四)有安全顧慮者。
(五)辦理婚、喪、喜慶筵席等事宜者。
(六)活動內容與申請項目性質不符或場地轉讓他人使用者。
(七)侵犯他人權益而不聽勸止者。
(八)妨礙公務者。
(九)蓄意破壞公物者。
(十)其他不法行為者。
經終止使用而不停止使用者,必要時得通知有關單位或警政機關強制驅離或依法處理,以維護校園安全。
四、申請借用程序:
申請借用時,應於使用日十天前,填寫「場地借用申請書」後向本校總務處庶務組提出申請,經校長核定後繳納場地使用費、保證金等相關費用後,始得使用。
五、借用場所單位配合事項:
(一)借用場地如須張貼標語或標示時,請用掛勾、告示牌或隱形膠帶黏貼,不得擅用鐵釘、膠水或雙面膠等佈置場地,油漆牆面勿用膠帶黏貼,活動結束時,需一律清除並恢復原狀。
(二)借用場地應負責維持場地內外秩序,維護校園安全及環境衛生。用畢應即恢復原狀,交還本校管理單位驗收。如有損壞,應即修復賠償。未及時恢復原狀者,本校得僱工清潔或修復,所需費用由預收保證金項下扣除,如有不足,將予以追償。
(三)門口進出、引導,請自行派員處理並負責參加活動人員之安全。
六、其他:
借用本校場地時,應聽從管理人員指揮;如有下列情形之一者,得拒絕其進入或請其離,必要時,得請求轄區警察人員,協助取締或處理:
(一)服裝不適合借用目的之場合。
(二)酗酒或精神異常者。
(三)流動攤販及推銷物品者。
(四)聚眾鬥毆及吵鬧者。
(五)破壞公物及其他不法行為者。
(六)未經許可任意進入未開放使用教室及其他校內場所者。
(七)隨意張貼或在牆壁亂畫者。
(八)攜帶牲畜、危險物品及違禁品進入學校者。
七、如有未盡事項,業管單位得依實際情形補充之。
八、本辦法經行政會議討論通過,陳校長核定後實施,修正時亦同。
註:
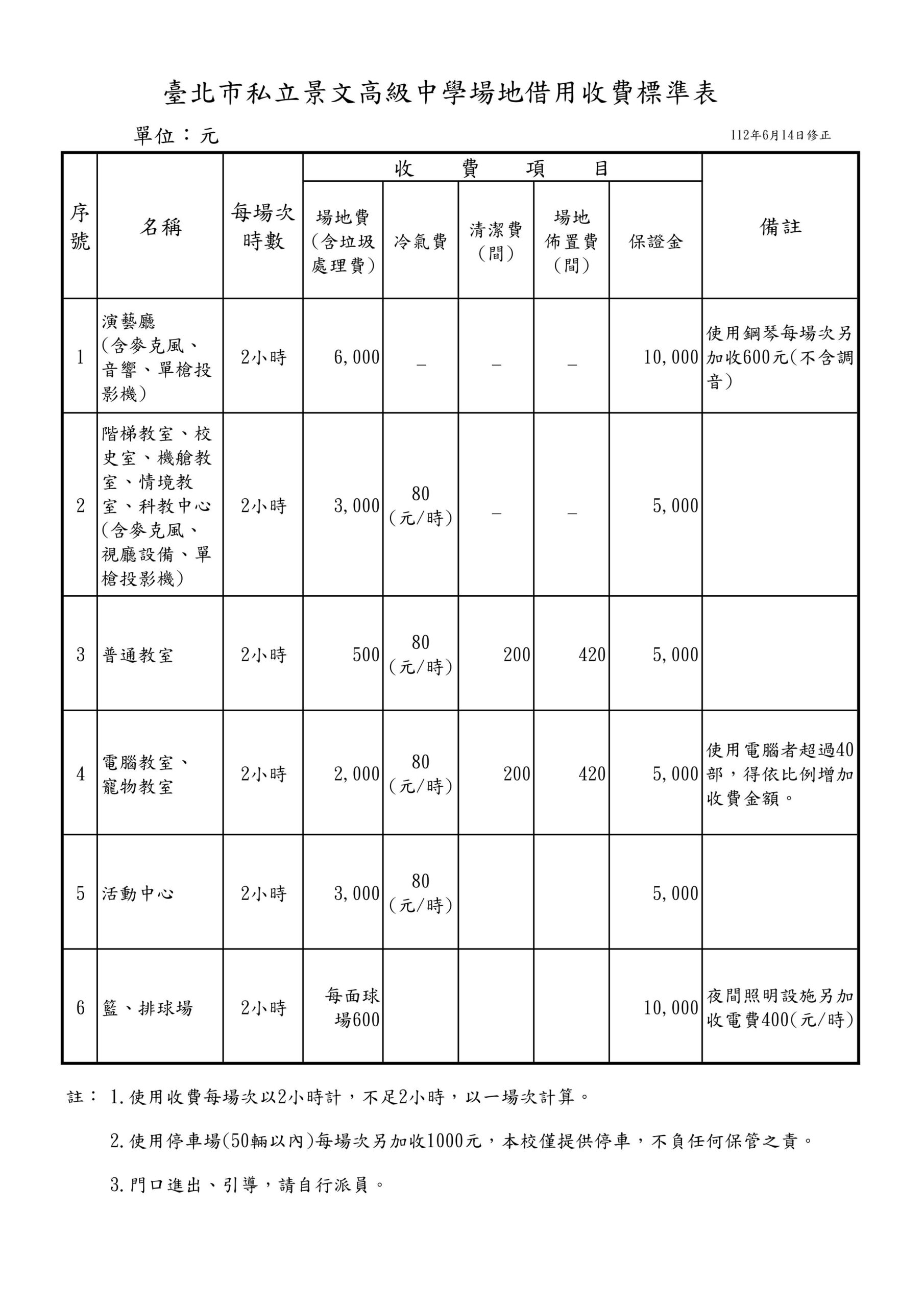
1.使用收費每場次以2小時計,不足2小時,以一場次算。
2.使用停車場(50輛以內)每場次另加收1000元,本校僅提供停車,不負任何保管之責。
3.門口進出、引導,請自行派員。
4.綜合教室以普通教室1.5間計算。
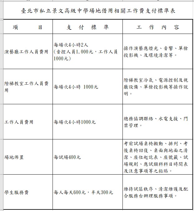
註:
1.場地佈置工作人員請人事室將全校行政人員(不含主任、組長)排班,依每次外借考場,試場數量所需工作人數,輪流參與。
2.每位場地佈置工作人員負責試場數量,以8個試場為原則。
3.工作費部份每場次係以4小時計算,若因工作配合需要,擬依實際工作時數比例計算。
承辦人:總務處總務處 庶務組長 張瑞貞 分機312
- 檔案下載

